行業資訊
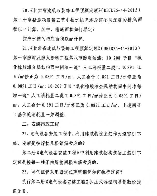
工程造價定額變動!甘肅住建廳出臺《2022年度有關定額解釋》
近日,甘肅住建就工程定額印發了一份詳細的解釋通告。

通告中說,為進一步深化工程造價改革,做好定額動態化管理,甘肅住建就近期定額執行中存在的問題,做了統一的解釋說明。
《通知》中提到,在綠色建筑、裝配式建筑、海綿城市、城市地下綜合管廊、“四新”應用、老舊小區改造等方面,現行定額不能滿足計價要求的,可根據實際需要向甘肅省建設工程造價管理總站申報對現行定額進行補充、修訂、完善。









更多相關信息 還可關注中鐵城際公眾號矩陣 掃一掃下方二維碼即可關注

文章推薦
- 整治實施方案在應對市場變化和實際情況時,缺乏動態調整機制,如何解決?
- 如何確保鄉鎮國土空間規劃與全域土地綜合整治實施方案的有效銜接和融合編制?
- 產業在全域土地綜合整治中扮演什么角色?如何通過整治為產業發展提供空間和要素保障?
- 當前全域土地綜合整治面臨哪些主要規劃銜接問題?
- 如何劃定全域土地綜合整治的實施區域?
- 湖南“十五五”規劃建議全文來了!
- 全域土地綜合整治如何通過優化“三生空間”(生產、生活、生態)來服務“百千萬工程”
- 如何加強產業導入與運營管理,將整治后的土地資源優勢轉化為產業優勢和經濟優勢,避免土地再度閑置或低效利
- 如何通過建設用地整理,盤活農村存量、低效建設用地,并規范節余指標的產生與流轉?
- 如何將產業導入作為整治的“主引擎”,構建一二三產融合發展的產業空間布局?




