行業資訊
重磅!國家發改委發布政府和企業《投資項目可行性研究報告編制參考大綱》意見稿

為加強對項目前期工作的指導和規范,進一步提高項目前期工作的水平,經深入調研和廣泛征求意見,在2002年印發的《投資項目可行性研究指南(試用版)》基礎上,國家發展改革委研究起草了《政府投資項目可行性研究報告編制通用大綱(征求意見稿)》《企業投資項目可行性研究報告編制參考大綱(征求意見稿)》和《關于投資項目可行性研究報告編制大綱的說明》,現向社會公開征求意見。
請登錄國家發展改革委門戶網站(http://www.ndrc.gov.cn)首頁“互動交流版塊”,進入“意見征求”專欄,就《政府投資項目可行性研究報告編制通用大綱(征求意見稿)》《企業投資項目可行性研究報告編制參考大綱(征求意見稿)》和《關于投資項目可行性研究報告編制大綱的說明》,提出寶貴意見建議。
此次公開征求意見的截止時間為2022年12月9日。
附件:
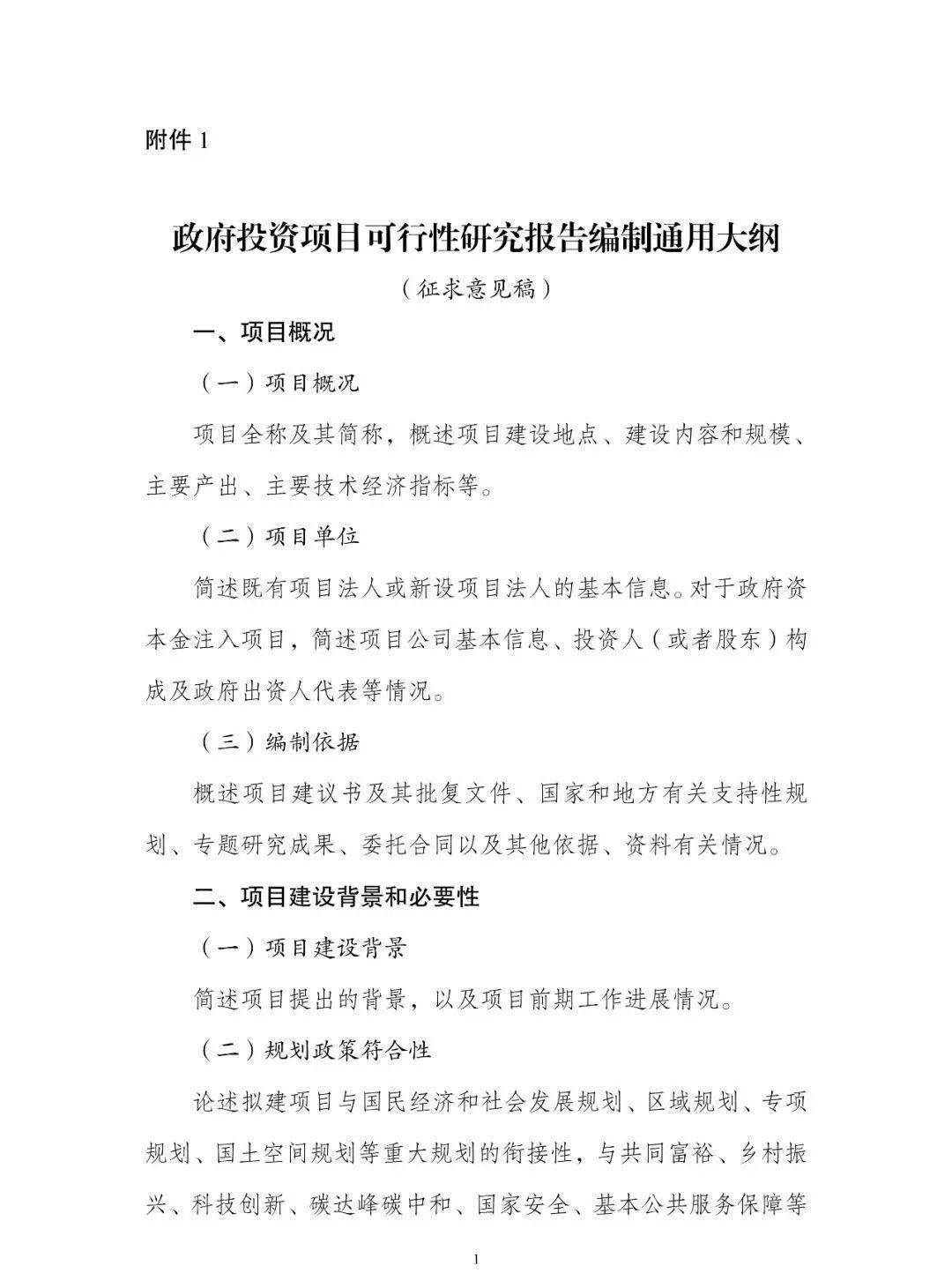
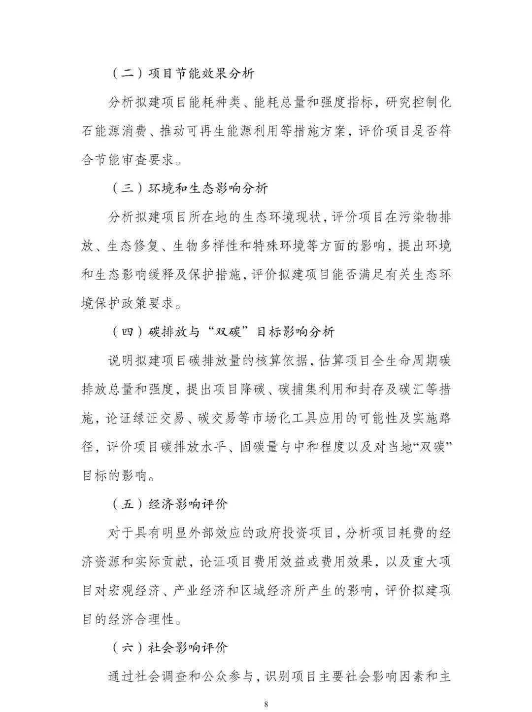
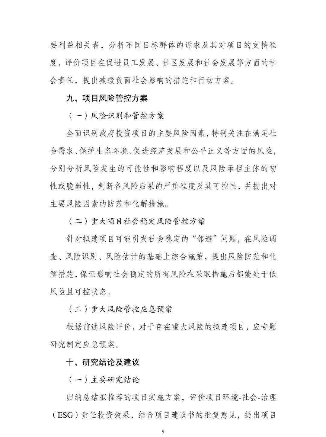
1.政府投資項目可行性研究報告編制通用大綱
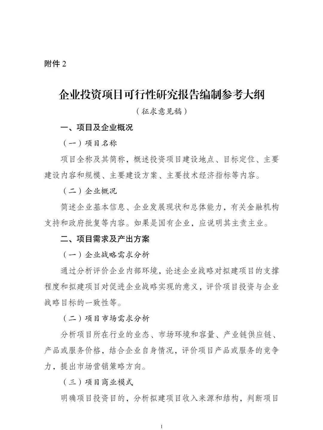
2.企業投資項目可行性研究報告編制參考大綱
3.關于投資項目可行性研究報告編制大綱的說明
國家發展改革委
2022年11月29日
一
政府投資項目可行性研究報告編制通用大綱










二
企業投資項目可行性研究報告編制參考大綱







三
關于投資項目可行性研究報告編制大綱的說明










更多相關信息 還可關注中鐵城際公眾號矩陣 掃一掃下方二維碼即可關注

文章推薦
- 為何說全域土地綜合整治是“千萬工程”迭代升級的重要平臺和抓手?
- 如何依據國土空間主體功能區定位,制定差異化的整治措施?
- 如何通過全域土地綜合整治,推動耕地數量、質量、生態“三位一體”保護?
- 340個整治區、220萬畝修復治理,廣東全域土地整治加速鋪開
- 廣東9個全域土地綜合整治典型項目出爐
- 面向“十五五”,廣東全域土地綜合整治如何再出實效?
- 整治實施方案在應對市場變化和實際情況時,缺乏動態調整機制,如何解決?
- 如何確保鄉鎮國土空間規劃與全域土地綜合整治實施方案的有效銜接和融合編制?
- 產業在全域土地綜合整治中扮演什么角色?如何通過整治為產業發展提供空間和要素保障?
- 當前全域土地綜合整治面臨哪些主要規劃銜接問題?




