行業資訊
市政單位工程、分部工程、分項工程和檢驗批劃分一次搞清楚!
一、道路工程

二、給排水管道工程

三、橋梁工程

四、基坑開挖隧道工程

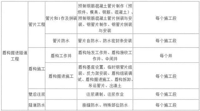
五、盾構掘進隧道工程

六、照明

七、綠化工程

八、電力管溝工程

九、交通工程

更多相關信息 還可關注中鐵城際公眾號矩陣 掃一掃下方二維碼即可關注

一、道路工程

二、給排水管道工程

三、橋梁工程

四、基坑開挖隧道工程

五、盾構掘進隧道工程

六、照明

七、綠化工程

八、電力管溝工程

九、交通工程

更多相關信息 還可關注中鐵城際公眾號矩陣 掃一掃下方二維碼即可關注
