行業資訊
《國家新型城鎮化規劃(2014-2020年)》全文
目錄
第一篇 規劃背景
第一章 重大意義
第二章 發展現狀
第三章 發展態勢
第二篇 指導思想和發展目標
第四章 指導思想
第五章 發展目標
第三篇 有序推進農業轉移人口市民化
第六章 推進符合條件農業轉移人口落戶城鎮
第一節 健全農業轉移人口落戶制度
第二節 實施差別化落戶政策
第七章 推進農業轉移人口享有城鎮基本公共服務
第一節 保障隨遷子女平等享有受教育權利
第二節 完善公共就業創業服務體系
第三節 擴大社會保障覆蓋面
第四節 改善基本醫療衛生條件
第五節 拓寬住房保障渠道
第八章 建立健全農業轉移人口市民化推進機制
第一節 建立成本分擔機制
第二節 合理確定各級政府職責
第三節 完善農業轉移人口社會參與機制
第四篇 優化城鎮化布局和形態
第九章 優化提升東部地區城市群
第十章 培育發展中西部地區城市群
第十一章 建立城市群發展協調機制
第十二章 促進各類城市協調發展
第一節 增強中心城市輻射帶動功能
第二節 加快發展中小城市
第三節 有重點地發展小城鎮
第十三章 強化綜合交通運輸網絡支撐
第一節 完善城市群之間綜合交通運輸網絡
第二節 構建城市群內部綜合交通運輸網絡
第三節 建設城市綜合交通樞紐
第四節 改善中小城市和小城鎮交通條件
第五篇 提高城市可持續發展能力
第十四章 強化城市產業就業支撐
第一節 優化城市產業結構
第二節 增強城市創新能力
第三節 營造良好就業創業環境
第十五章 優化城市空間結構和管理格局
第一節 改造提升中心城區功能
第二節 嚴格規范新城新區建設
第三節 改善城鄉接合部環境
第十六章 提升城市基本公共服務水平
第一節 優先發展城市公共交通
第二節 加強市政公用設施建設
第三節 完善基本公共服務體系
第十七章 提高城市規劃建設水平
第一節 創新規劃理念
第二節 完善規劃程序
第三節 強化規劃管控
第四節 嚴格建筑質量管理
第十八章 推動新型城市建設
第一節 加快綠色城市建設
第二節 推進智慧城市建設
第三節 注重人文城市建設
第十九章 加強和創新城市社會治理
第一節 完善城市治理結構
第二節 強化社區自治和服務功能
第三節 創新社會治安綜合治理
第四節 健全防災減災救災體制
第六篇 推動城鄉發展一體化
第二十章 完善城鄉發展一體化體制機制
第一節 推進城鄉統一要素市場建設
第二節 推進城鄉規劃、基礎設施和公共服務一體化
第二十一章 加快農業現代化進程
第一節 保障國家糧食安全和重要農產品有效供給
第二節 提升現代農業發展水平
第三節 完善農產品流通體系
第二十二章 建設社會主義新農村
第一節 提升鄉鎮村莊規劃管理水平
第二節 加強農村基礎設施和服務網絡建設
第三節 加快農村社會事業發展
第七篇 改革完善城鎮化發展體制機制
第二十三章 推進人口管理制度改革
第二十四章 深化土地管理制度改革
第二十五章創新城鎮化資金保障機制
第二十六章 健全城鎮住房制度
第二十七章 強化生態環境保護制度
第八篇 規劃實施
第二十八章 加強組織協調
第二十九章 強化政策統籌
第三十章 開展試點示范
第三十一章 健全監測評估
國家新型城鎮化規劃(2014-2020年),根據中國共產黨第十八次全國代表大會報告、《中共中央關于全面深化改革若干重大問題的決定》、中央城鎮化工作會議精神、《中華人民共和國國民經濟和社會發展第十二個五年規劃綱要》和《全國主體功能區規劃》編制,按照走中國特色新型城鎮化道路、全面提高城鎮化質量的新要求,明確未來城鎮化的發展路徑、主要目標和戰略任務,統籌相關領域制度和政策創新,是指導全國城鎮化健康發展的宏觀性、戰略性、基礎性規劃。
第一篇 規劃背景
我國已進入全面建成小康社會的決定性階段,正處于經濟轉型升級、加快推進社會主義現代化的重要時期,也處于城鎮化深入發展的關鍵時期,必須深刻認識城鎮化對經濟社會發展的重大意義,牢牢把握城鎮化蘊含的巨大機遇,準確研判城鎮化發展的新趨勢新特點,妥善應對城鎮化面臨的風險挑戰。
第一章 重大意義
城鎮化是伴隨工業化發展,非農產業在城鎮集聚、農村人口向城鎮集中的自然歷史過程,是人類社會發展的客觀趨勢,是國家現代化的重要標志。按照建設中國特色社會主義五位一體總體布局,順應發展規律,因勢利導,趨利避害,積極穩妥扎實有序推進城鎮化,對全面建成小康社會、加快社會主義現代化建設進程、實現中華民族偉大復興的中國夢,具有重大現實意義和深遠歷史意義。
——城鎮化是現代化的必由之路。工業革命以來的經濟社會發展史表明,一國要成功實現現代化,在工業化發展的同時,必須注重城鎮化發展。當今中國,城鎮化與工業化、信息化和農業現代化同步發展,是現代化建設的核心內容,彼此相輔相成。工業化處于主導地位,是發展的動力;農業現代化是重要基礎,是發展的根基;信息化具有后發優勢,為發展注入新的活力;城鎮化是載體和平臺,承載工業化和信息化發展空間,帶動農業現代化加快發展,發揮著不可替代的融合作用。
——城鎮化是保持經濟持續健康發展的強大引擎。內需是我國經濟發展的根本動力,擴大內需的最大潛力在于城鎮化。目前我國常住人口城鎮化率為53.7%,戶籍人口城鎮化率只有36%左右,不僅遠低于發達國家80%的平均水平,也低于人均收入與我國相近的發展中國家60%的平均水平,還有較大的發展空間。城鎮化水平持續提高,會使更多農民通過轉移就業提高收入,通過轉為市民享受更好的公共服務,從而使城鎮消費群體不斷擴大、消費結構不斷升級、消費潛力不斷釋放,也會帶來城市基礎設施、公共服務設施和住宅建設等巨大投資需求,這將為經濟發展提供持續的動力。
——城鎮化是加快產業結構轉型升級的重要抓手。產業結構轉型升級是轉變經濟發展方式的戰略任務,加快發展服務業是產業結構優化升級的主攻方向。目前我國服務業增加值占國內生產總值比重僅為46.1%,與發達國家74%的平均水平相距甚遠,與中等收入國家53%的平均水平也有較大差距。城鎮化與服務業發展密切相關,服務業是就業的最大容納器。城鎮化過程中的人口集聚、生活方式的變革、生活水平的提高,都會擴大生活性服務需求;生產要素的優化配置、三次產業的聯動、社會分工的細化,也會擴大生產性服務需求。城鎮化帶來的創新要素集聚和知識傳播擴散,有利于增強創新活力,驅動傳統產業升級和新興產業發展。
——城鎮化是解決農業農村農民問題的重要途徑。我國農村人口過多、農業水土資源緊缺,在城鄉二元體制下,土地規模經營難以推行,傳統生產方式難以改變,這是“三農”問題的根源。我國人均耕地僅0.1公頃,農戶戶均土地經營規模約0.6公頃,遠遠達不到農業規模化經營的門檻。城鎮化總體上有利于集約節約利用土地,為發展現代農業騰出寶貴空間。隨著農村人口逐步向城鎮轉移,農民人均資源占有量相應增加,可以促進農業生產規模化和機械化,提高農業現代化水平和農民生活水平。城鎮經濟實力提升,會進一步增強以工促農、以城帶鄉能力,加快農村經濟社會發展。
——城鎮化是推動區域協調發展的有力支撐。改革開放以來,我國東部沿海地區率先開放發展,形成了京津冀、長江三角洲、珠江三角洲等一批城市群,有力推動了東部地區快速發展,成為國民經濟重要的增長極。但與此同時,中西部地區發展相對滯后,一個重要原因就是城鎮化發展很不平衡,中西部城市發育明顯不足。目前東部地區常住人口城鎮化率達到62.2%,而中部、西部地區分別只有48.5%、44.8%。隨著西部大開發和中部崛起戰略的深入推進,東部沿海地區產業轉移加快,在中西部資源環境承載能力較強地區,加快城鎮化進程,培育形成新的增長極,有利于促進經濟增長和市場空間由東向西、由南向北梯次拓展,推動人口經濟布局更加合理、區域發展更加協調。
——城鎮化是促進社會全面進步的必然要求。城鎮化作為人類文明進步的產物,既能提高生產活動效率,又能富裕農民、造福人民,全面提升生活質量。隨著城鎮經濟的繁榮,城鎮功能的完善,公共服務水平和生態環境質量的提升,人們的物質生活會更加殷實充袁精神生活會更加豐富多彩;隨著城鄉二元體制逐步破除,城市內部二元結構矛盾逐步化解,全體人民將共享現代文明成果。這既有利于維護社會公平正義、消除社會風險隱患,也有利于促進人的全面發展和社會和諧進步。
第二章 發展現狀
改革開放以來,伴隨著工業化進程加速,我國城鎮化經歷了一個起點低、速度快的發展過程。1978-2013年,城鎮常住人口從1.7億人增加到7.3億人,城鎮化率從17.9%提升到53.7%,年均提高1.02個百分點;城市數量從193個增加到658個,建制鎮數量從2173個增加到20113個。京津冀、長江三角洲、珠江三角洲三大城市群,以2.8%的國土面積集聚了18%的人口,創造了36%的國內生產總值,成為帶動我國經濟快速增長和參與國際經濟合作與競爭的主要平臺。城市水、電、路、氣、信息網絡等基礎設施顯著改善,教育、醫療、文化體育、社會保障等公共服務水平明顯提高,人均住宅、公園綠地面積大幅增加。城鎮化的快速推進,吸納了大量農村勞動力轉移就業,提高了城鄉生產要素配置效率,推動了國民經濟持續快速發展,帶來了社會結構深刻變革,促進了城鄉居民生活水平全面提升,取得的成就舉世矚目。



在城鎮化快速發展過程中,也存在一些必須高度重視并著力解決的突出矛盾和問題。
——大量農業轉移人口難以融入城市社會,市民化進程滯后。目前農民工已成為我國產業工人的主體,受城鄉分割的戶籍制度影響,被統計為城鎮人口的2.34億農民工及其隨遷家屬,未能在教育、就業、醫療、養老、保障性住房等方面享受城鎮居民的基本公共服務,產城融合不緊密,產業集聚與人口集聚不同步,城鎮化滯后于工業化。城鎮內部出現新的二元矛盾,農村留守兒童、婦女和老人問題日益凸顯,給經濟社會發展帶來諸多風險隱患。

——“土地城鎮化”快于人口城鎮化,建設用地粗放低效。一些城市“攤大餅”式擴張,過分追求寬馬路、大廣場,新城新區、開發區和工業園區占地過大,建成區人口密度偏 低。1996—2012年,全國建設用地年均增加724萬畝,其中城鎮建設用地年均增加357萬畝;2010—2012年,全國建設用地年均增加953萬畝,其中城鎮建設用地年均增加515萬 畝。2000—2011年,城鎮建成區面積增長76.4%,遠高于城鎮人口50.5%的增長速度;農村人口減少1.33億人,農村居民點用地卻增加了3045萬畝。一些地方過度依賴土地出讓收入和土地抵 押融資推進城鎮建設,加劇了土地粗放利用,浪費了大量耕地資源,威脅到國家糧食安全和生態安全,也加大了地方政府性債務等財政金融風險。
——城鎮空間分布和規模結構不合理,與資源環境承載能力不匹配。東部一些城鎮密集地區資源環境約束趨緊,中西部資源環境承載能力較強地區的城鎮化潛力有待挖掘;城市群布局不盡合理,城市群內部分工協作不夠、集群效率不高;部分特大城市主城區人口壓力偏大,與綜合承載能力之間的矛盾加劇;中小城市集聚產業和人口不足,潛力沒有得到充分發揮;小城鎮數量多、規模小、服務功能弱,這些都增加了經濟社會和生態環境成本。
——城市管理服務水平不高,“城市病”問題日益突出。一些城市空間無序開發、人口過度集聚,重經濟發展、輕環境保護,重城市建設、輕管理服務,交通擁堵問題嚴重,公共安全事件頻發,城市污水和垃圾處理能力不足,大氣、水、土壤等環境污染加劇,城市管理運行效率不高,公共服務供給能力不足,城中村和城鄉接合部等外來人口集聚區人居環境較差。
——自然歷史文化遺產保護不力,城鄉建設缺乏特色。一些城市景觀結構與所處區域的自然地理特征不協調,部分城市貪大求洋、照搬照抄,脫離實際建設國際大都市,“建設性”破壞不斷蔓延,城市的自然和文化個性被破壞。一些農村地區大拆大建,照搬城市小區模式建設新農村,簡單用城市元素與風格取代傳統民居和田園風光,導致鄉土特色和民俗文化流失。
——體制機制不健全,阻礙了城鎮化健康發展。現行城鄉分割的戶籍管理、土地管理、社會保障制度,以及財稅金融、行政管理等制度,固化著已經形成的城鄉利益失衡格局,制約著農業轉移人口市民化,阻礙著城鄉發展一體化。
第三章 發展態勢
根據世界城鎮化發展普遍規律,我國仍處于城鎮化率30%-70%的快速發展區間,但延續過去傳統粗放的城鎮化模式,會帶來產業升級緩慢、資源環境惡化、社會矛盾增多等諸多風險,可能落入“中等收入陷阱”,進而影響現代化進程。隨著內外部環境和條件的深刻變化,城鎮化必須進入以提升質量為主的轉型發展新階段。
——城鎮化發展面臨的外部挑戰日益嚴峻。在全球經濟再平衡和產業格局再調整的背景下,全球供給結構和需求結構正在發生深刻變化,龐大生產能力與有限市場空間的矛盾更加突出,國際市場競爭更加激烈,我國面臨產業轉型升級和消化嚴重過剩產能的挑戰巨大;發達國家能源資源消費總量居高不下,人口龐大的新興市場國家和發展中國家對能源資源的需求迅速膨脹,全球資源供需矛盾和碳排放權爭奪更加尖銳,我國能源資源和生態環境面臨的國際壓力前所未有,傳統高投入、高消耗、高排放的工業化城鎮化發展模式難以為繼。
——城鎮化轉型發展的內在要求更加緊迫。隨著我國農業富余勞動力減少和人口老齡化程度提高,主要依勞動力廉價供給推動城鎮化快速發展的模式不可持續;隨著資源環境瓶頸制約日益加劇,主要依土地等資源粗放消耗推動城鎮化快速發展的模式不可持續;隨著戶籍人口與外來人口公共服務差距造成的城市內部二元結構矛盾日益凸顯,主要依非均等化基本公共服務壓低成本推動城鎮化快速發展的模式不可持續。工業化、信息化、城鎮化和農業現代化發展不同步,導致農業根基不穩、城鄉區域差距過大、產業結構不合理等突出問題。我國城鎮化發展由速度型向質量型轉型勢在必行。
——城鎮化轉型發展的基礎條件日趨成熟。改革開放30多年來我國經濟快速增長,為城鎮化轉型發展奠定了良好物質基礎。國家著力推動基本公共服務均等化,為農業轉移人口市民化創造了條件。交通運輸網絡的不斷完善、節能環保等新技術的突破應用,以及信息化的快速推進,為優化城鎮化空間布局和形態,推動城鎮可持續發展提供了有力支撐。各地在城鎮化方面的改革探索,為創新體制機制積累了經驗。
第二篇 指導思想和發展目標
我國城鎮化是在人口多、資源相對短缺、生態環境比較脆弱、城鄉區域發展不平衡的背景下推進的,這決定了我國必須從社會主義初級階段這個最大實際出發,遵循城鎮化發展規律,走中國特色新型城鎮化道路。
第四章 指導思想
高舉中國特色社會主義偉大旗幟,以鄧小平理論、“三個代表”重要思想、科學發展觀為指導,緊緊圍繞全面提高城鎮化質連加快轉變城鎮化發展方式,以人的城鎮化為核心,有序推進農業轉移人口市民化;以城市群為主體形態,推動大中小城市和小城鎮協調發展;以綜合承載能力為支撐,提升城市可持續發展水平;以體制機制創新為保障,通過改革釋放城鎮化發展潛力,走以人為本、四化同步、優化布局、生態文明、文化傳承的中國特色新型城鎮化道路,促進經濟轉型升級和社會和諧進步,為全面建成小康社會、加快推進社會主義現代化、實現中華民族偉大復興的中國夢奠定堅實基礎。
要堅持以下基本原則:
——以人為本,公平共享。以人的城鎮化為核心,合理引導人口流動,有序推進農業轉移人口市民化,穩步推進城鎮基本公共服務常住人口全覆蓋,不斷提高人口素質,促進人的全面發展和社會公平正義,使全體居民共享現代化建設成果。
——四化同步,統籌城鄉。推動信息化和工業化深度融合、工業化和城鎮化良性互動、城鎮化和農業現代化相互協調,促進城鎮發展與產業支撐、就業轉移和人口集聚相統一,促進城鄉要素平等交換和公共資源均衡配置,形成以工促農、以城帶鄉、工農互惠、城鄉一體的新型工農、城鄉關系。
——優化布局,集約高效。根據資源環境承載能力構建科學合理的城鎮化宏觀布局,以綜合交通網絡和信息網絡為依托,科學規劃建設城市群,嚴格控制城鎮建設用地規默嚴格劃定永久基本農田,合理控制城鎮開發邊界,優化城市內艙間結構,促進城市緊湊發展,提高國土空間利用效率。
——生態文明,綠色低碳。把生態文明理念全面融入城鎮化進程,著力推進綠色發展、循環發展、低碳發展,節約集約利用土地、水、能源等資源,強化環境保護和生態修復,減少對自然的干擾和損害,推動形成綠色低碳的生產生活方式和城市建設運營模式。
——文化傳承,彰顯特色。根據不同地區的自然歷史文化稟賦,體現區域差異性,提倡形態多樣性,防止千城一面,發展有歷史記憶、文化脈絡、地域風貌、民族特點的美麗城鎮,形成符合實際、各具特色的城鎮化發展模式。
——市場主導,政府引導。正確處理政府和市場關系,更加尊重市場規律,堅持使市場在資源配置中起決定性作用,更好發揮政府作用,切實履行政府制定規劃政策、提供公共服務和營造制度環境的重要職責,使城鎮化成為市場主導、自然發展的過程,成為政府引導、科學發展的過程。
——統籌規劃,分類指導。中央政府統籌總體規劃、戰略布局和制度安排,加強分類指導;地方政府因地制宜、循序漸進抓好貫徹落實;尊重基層首創精神,鼓勵探索創新和試點先行,凝聚各方共識,實現重點突破,總結推廣經驗,積極穩妥扎實有序推進新型城鎮化。
第五章 發展目標
——城鎮化水平和質量穩步提升。城鎮化健康有序發展,常住人口城鎮化率達到60%左右,戶籍人口城鎮化率達到45%左右,戶籍人口城鎮化率與常住人口城鎮化率差距縮小2個百分點左右,努力實現1億左右農業轉移人口和其他常住人口在城鎮落戶。
——城鎮化格局更加優化。“兩橫三縱”為主體的城鎮化戰略格局基本形成,城市群集聚經濟、人口能力明顯增乾東部地區城市群一體化水平和國際競爭力明顯提高,中西部地區城市群成為推動區域協調發展的新的重要增長極。城市規模結構更加完善,中心城市輻射帶動作用更加突出,中小城市數量增加,小城鎮服務功能增強。
——城市發展模式科學合理。密度較高、功能混用和公交導向的集約緊湊型開發模式成為主導,人均城市建設用地嚴格控制在100平方米以內,建成區人口密度逐步提高。綠色生產、綠色消費成為城市經濟生活的主流,節能節水產品、再生利用產品和綠色建筑比例大幅提高。城市地下管網覆蓋率明顯提高。
——城市生活和諧宜人。穩步推進義務教育、就業服務、基本養老、基本醫療衛生、保障性住房等城鎮基本公共服務覆蓋全部常住人口,基礎設施和公共服務設施更加完善,消費環境更加便利,生態環境明顯改善,空氣質量逐步好轉,飲用水安全得到保障。自然景觀和文化特色得到有效保護,城市發展個性化,城市管理人性化、智能化。
——城鎮化體制機制不斷完善。戶籍管理、土地管理、社會保障、財稅金融、行政管理、生態環境等制度改革取得重大進展,阻礙城鎮化健康發展的體制機制障礙基本消除。

第三篇 有序推進農業轉移人口市民化
按照尊重意愿、自主選擇,因地制宜、分步推進,存量優先、帶動增量的原則,以農業轉移人口為重點,兼顧高校和職業技術院校畢業生、城鎮間異地就業人員和城區城郊農業人口,統籌推進戶籍制度改革和基本公共服務均等化。
第六章 推進符合條件農業轉移人口落戶城鎮
逐步使符合條件的農業轉移人口落戶城鎮,不僅要放開小城鎮落戶限制,也要放寬大中城市落戶條件。
第一節健全農業轉移人口落戶制度
各類城鎮要健全農業轉移人口落戶制度,根據綜合承載能力和發展潛力,以就業年限、居住年限、城鎮社會保險參保年限等為基準條件,因地制宜制定具體的農業轉移人口落戶標準,并向全社會公布,引導農業轉移人口在城鎮落戶的預期和選擇。
第二節實施差別化落戶政策
以合法穩定就業和合法穩定住所(含租賃)等為前置條件,全面放開建制鎮和小城市落戶限制,有序放開城區人口50萬-100萬的城市落戶限制,合理放開城區人口100萬-300萬的大城市落戶限制,合理確定城區人口300萬-500萬的大城市落戶條件,嚴格控制城區人口500萬以上的特大城市人口規模。大中城市可設置參加城鎮社會保險年限的要求,但最高年限不得超過5年。特大城市可采取積分制等方式設置階梯式落戶通道調控落戶規模和節奏。
第七章 推進農業轉移人口享有城鎮基本公共服務
農村勞動力在城鄉間流動就業是長期現象,按照保障基本、循序漸進的原則,積極推進城鎮基本公共服務由主要對本地戶籍人口提供向對常住人口提供轉變,逐步解決在城鎮就業居住但未落戶的農業轉移人口享有城鎮基本公共服務問題。
第一節 保障隨遷子女平等享有受教育權利
建立健全全國中小學生學籍信息管理系統,為學生學籍轉接提供便捷服務。將農民工隨遷子女義務教育納入各級政府教育發展規劃和財政保障范疇,合理規劃學校布局,科學核定教師編制,足額撥付教育經費,保障農民工隨遷子女以公辦學校為主接受義務教育。對未能在公辦學校就學的,采取政府購買服務等方式,保障農民工隨遷子女在普惠性民辦學校接受義務教育的權利。逐步完善農民工隨遷子女在流入地接受中等職業教育免學費和普惠性學前教育的政策,推動各地建立健全農民工隨遷子女接受義務教育后在流入地參加升學考試的實施辦法。
第二節 完善公共就業創業服務體系
加強農民工職業技能培訓,提高就業創業能力和職業素質。整合職業教育和培訓資源,全面提供政府補貼職業技能培訓服務。強化企業開展農民工崗位技能培訓責任,足額提取并合理使用職工教育培訓經費。鼓勵高等學校、各類職業院校和培訓機構積極開展職業教育和技能培訓,推進職業技能實訓基地建設。鼓勵農民工取得職業資格證書和專項職業能力證書,并按規定給予職業技能鑒定補貼。加大農民工創業政策扶持力度,健全農民工勞動權益保護機制。實現就業信息全國聯網,為農民工提供免費的就業信息和政策咨詢。

第三節 擴大社會保障覆蓋面
擴大參保繳費覆蓋面,適時適當降低社會保險費率。完善職工基本養老保險制度,實現基礎養老金全國統籌,鼓勵農民工積極參保、連續參保。依法將農民工納入城鎮職工基本醫療保險,允許靈活就業農民工參加當地城鎮居民基本醫療保險。完善社會保險關系轉移接續政策,在農村參加的養老保險和醫療保險規范接入城鎮社保體系,建立全國統一的城鄉居民基本養老保險制度,整合城鄉居民基本醫療保險制度。強化企業繳費責任,擴大農民工參加城鎮職工工傷保險、失業保險、生育保險比例。推進商業保險與社會保險銜接合作,開辦各類補充性養老、醫療、健康保險。
第四節 改善基本醫療衛生條件
根據常住人口配置城鎮基本醫療衛生服務資源,將農民工及其隨遷家屬納入社區衛生服務體系,免費提供健康教育、婦幼保健、預防接種、傳染病防控、計劃生育等公共衛生服務。加強農民工聚居地疾病監測、疫情處理和突發公共衛生事件應對。鼓勵有條件的地方將符合條件的農民工及其隨遷家屬納入當地醫療救助范圍。
第五節 拓寬住房保障渠道
采取廉租住房、公共租賃住房、租賃補貼等多種方式改善農民工居住條件。完善商品房配建保障性住房政策,鼓勵社會資本參與建設。農民工集中的開發區和產業園區可以建設單元型或宿舍型公共租賃住番農民工數量較多的企業可以在符合規定標準的用地范圍內建設農民工集體宿舍。審慎探索由集體經濟組織利用農村集體建設用地建設公共租賃住房。把進城落戶農民完全納入城鎮住房保障體系。
第八章 建立健全農業轉移人口市民化推進機制
強化各級政府責任,合理分擔公共成本,充分調動社會力連構建政府主導、多方參與、成本共擔、協同推進的農業轉移人口市民化機制。
第一節 建立成本分擔機制
建立健全由政府、企業、個人共同參與的農業轉移人口市民化成本分擔機制,根據農業轉移人口市民化成本分類,明確成本承擔主體和支出責任。 政府要承擔農業轉移人口市民化在義務教育、勞動就業、基本養老、基本醫療衛生、保障性住房以及市政設施等方面的公共成本。企業要落實農民工與城鎮職工同工同酬制度,加大職工技能培訓投入,依法為農民工繳納職工養老、醫療、工傷、失業、生育等社會保險費用。農民工要積極參加城鎮社會保險、職業教育和技能培訓等,并按照規定承擔相關費用,提升融入城市社會的能力。
第二節 合理確定各級政府職責
中央政府負責統籌推進農業轉移人口市民化的制度安排和政策制定,省級政府負責制定本行政區農業轉移人口市民化總體安排和配套政策,市縣政府負責制定本行政區城市和建制鎮農業轉移人口市民化的具體方案和實施細則。各級政府根據基本公共服務的事權劃分,承擔相應的財政支出責任,增強農業轉移人口落戶較多地區政府的公共服務保障能力。
第三節 完善農業轉移人口社會參與機制
推進農民工融入企業、子女融入學校、家庭融入社區、群體融入社會,建設包容性城市。提高各級黨代會代表、人大代表、政協委員中農民工的比例,積極引導農民工參加黨組織、工會和社團組織,引導農業轉移人口有序參政議政和參加社會管理。加瞧普宣傳教育,提高農民工科學文化和文明素質,營造農業轉移人口參與社區公共活動、建設和管理的氛圍。城市政府和用工企業要加強對農業轉移人口的人文關懷,豐富其精神文化生活。
第四篇 優化城鎮化布局和形態
根據土地、水資源、大氣環流特征和生態環境承載能力,優化城鎮化空間布局和城鎮規模結構,在《全國主體功能區規劃》確定的城鎮化地區,按照統籌規劃、合理布局、分工協作、以大帶小的原則,發展集聚效率高、輻射作用大、城鎮體系優、功能互補強的城市群,使之成為支撐全國經濟增長、促進區域協調發展、參與國際競爭合作的重要平臺。構建以陸橋通道、沿長江通道為兩條橫軸,以沿海、京哈京廣、包昆通道為三條縱軸,以軸線上城市群和節點城市為依托、其他城鎮化地區為重要組成部分,大中小城市和小城鎮協調發展的“兩橫三縱”城鎮化戰略格局。

第九章 優化提升東部地區城市群
東部地區城市群主要分布在優化開發區域,面臨水土資源和生態環境壓力加大、要素成本快速上升、國際市場競爭加劇等制約,必須加快經濟轉型升級、空間結構優化、資源永續利用和環境質量提升。
京津冀、長江三角洲和珠江三角洲城市群,是我國經濟最具活力、開放程度最高、創新能力最強、吸納外來人口最多的地區,要以建設世界級城市群為目標,繼續在制度創新、科技進步、產業升級、綠色發展等方面走在全國前列,加快形成國際競爭新優勢,在更高層次參與國際合作和競爭,發揮其對全國經濟社會發展的重要支撐和引領作用∑學定位各城市功能,增強城市群內中小城市和小城鎮的人口經濟集聚能力,引導人口和產業由特大城市主城區向周邊和其他城鎮疏散轉移。依托河流、湖泊、山巒等自然地理格局建設區域生態網絡。
東部地區其他城市群,要根據區域主體功能定位,在優化結構、提高效益、降低消耗、保護環境的基礎上,壯大先進裝備制造業、戰略性新興產業和現代服務業,推進海洋經濟發展。充分發揮區位優勢,全面提高開放水平,集聚創新要素,增強創新能力,提升國際競爭力。統籌區域、城鄉基礎設施網絡和信息網絡建設,深化城市間分工協作和功能互補,加快一體化發展。
第十章 培育發展中西部地區城市群
中西部城鎮體系比較健全、城鎮經濟比較發達、中心城市輻射帶動作用明顯的重點開發區域,要在嚴格保護生態環境的基礎上,引導有市場、有效益的勞動密集型產業優先向中西部轉移,吸納東部返鄉和就近轉移的農民工,加快產業集群發展和人口集聚,培育發展若干新的城市群,在優化全國城鎮化戰略格局中發揮更加重要作用。
加快培育成渝、中原、長江中游、哈長等城市群,使之成為推動國土空間均衡開發、引領區域經濟發展的重要增長極。加大對內對外開放力度,有序承接國際及沿海地區產業轉移,依托優勢資源發展特色產業,加快新型工業化進程,壯大現代產業體系,完善基礎設施網絡,健全功能完備、布局合理的城鎮體系,強化城市分工合作,提升中心城市輻射帶動能力,形成經濟充滿活力、生活品質優良、生態環境優美的新型城市群。依托陸橋通道上的城市群和節點城市,構建絲綢之路經濟帶,推動形成與中亞乃至整個歐亞大陸的區域大合作。
中部地區是我國重要糧食主產區,西部地區是我國水源保護區和生態涵養區。培育發展中西部地區城市群,必須嚴格保護耕地特別是基本農田,嚴格保護水資源,嚴格控制城市邊界無序擴張,嚴格控制污染物排放,切實加強生態保護和環境治理,徹底改變粗放低效的發展模式,確保流域生態安全和糧食生產安全。
第十一章 建立城市群發展協調機制
統籌制定實施城市群規劃,明確城市群發展目標、空間結構和開發方向,明確各城市的功能定位和分工,統籌交通基礎設施和信息網絡布局,加快推進城市群一體化進程。加強城市群規劃與城鎮體系規劃、土地利用規劃、生態環境規劃等的銜接,依法開展規劃環境影響評價。中央政府負責跨省級行政區的城市群規劃編制和組織實施,省級政府負責本行政區內的城市群規劃編制和組織實施。
建立完善跨區域城市發展協調機制。以城市群為主要平臺,推動跨區域城市間產業分工、基礎設施、環境治理等協調聯動。重點探索建立城市群管理協調模式,創新城市群要素市場管理機制,破除行政壁壘和壟斷,促進生產要素自由流動和優化配置。建立城市群成本共擔和利益共享機制,加快城市公共交通“一卡通”服務平臺建設,推進跨區域互聯互通,促進基礎設施和公共服務設施共建共享,促進創新資源高效配置和開放共享,推動區域環境聯防聯控聯治,實現城市群一體化發展。
第十二章 促進各類城市協調發展
優化城鎮規模結構,增強中心城市輻射帶動功能,加快發展中小城市,有重點地發展小城鎮,促進大中小城市和小城鎮協調發展。
第一節 增強中心城市輻射帶動功能
直轄市、省會城市、計劃單列市和重要節點城市等中心城市,是我國城鎮化發展的重要支撐。沿海中心城市要加快產業轉型升級,提高參與全球產業分工的層次,延伸面向腹地的產業和服務鏈,加快提升國際化程度和國際競爭力。內陸中心城市要加大開發開放力度,健全以先進制造業、戰略性新興產業、現代服務業為主的產業體系,提升要素集聚、科技創新、高端服務能力,發揮規模效應和帶動效應。區域重要節點城市要完善城市功能,壯大經濟實力,加強協作對接,實現集約發展、聯動發展、互補發展。特大城市要適當疏散經濟功能和其他功能,推進勞動密集型加工業向外轉移,加強與周邊城鎮基礎設施連接和公共服務共享,推進中心城區功能向1小時交通圈地區擴散,培育形成通勤高效、一體發展的都市圈。
第二節 加快發展中小城市
把加快發展中小城市作為優化城鎮規模結構的主攻方向,加強產業和公共服務資源布局引導,提升質連增加數量。鼓勵引導產業項目在資源環境承載力強、發展潛力大的中小城市和縣城布局,依托優勢資源發展特色產業,夯實產業基礎。加強市政基礎設施和公共服務設施建設,教育醫療等公共資源配置要向中小城市和縣城傾斜,引導高等學校和職業院校在中小城市布局、優質教育和醫療機構在中小城市設立分支機構,增強集聚要素的吸引力。完善設市標準,嚴格審批程序,對具備行政區劃調整條件的縣可有序改市,把有條件的縣城和重點鎮發展成為中小城市。培育壯大陸路邊境口岸城鎮,完善邊境貿易、金融服務、交通樞紐等功能,建設國際貿易物流節點和加工基地。

第三節 有重點地發展小城鎮
按照控制數量、提高質連節約用地、體現特色的要求,推動小城鎮發展與疏解大城市中心城區功能相結合、與特色產業發展相結合、與服務“三農”相結合。大城市周邊的重點鎮,要加強與城市發展的統籌規劃與功能配套,逐步發展成為衛星城。具有特色資源、區位優勢的小城鎮,要通過規劃引導、市場運作,培育成為文化旅游、商貿物流、資源加工、交通樞紐等專業特色鎮。遠離中心城市的小城鎮和林場、農場等,要完善基礎設施和公共服務,發展成為服務農村、帶動周邊的綜合性小城鎮。對吸納人口多、經濟實力強的鎮,可賦予同人口和經濟規模相適應的管理權。

第十三章 強化綜合交通運輸網絡支撐
完善綜合運輸通道和區際交通骨干網絡,強化城市群之間交通聯系,加快城市群交通一體化規劃建設,改善中小城市和小城鎮對外交通,發揮綜合交通運輸網絡對城鎮化格局的支撐和引導作用。到2020年,普通鐵路網覆蓋20萬以上人口城市,快速鐵路網基本覆蓋50萬以上人口城市;普通國道基本覆蓋縣城,國家高速公路基本覆蓋20萬以上人口城市;民用航空網絡不斷擴展,航空服務覆蓋全國90%左右的人口。
第一節 完善城市群之間綜合交通運輸網絡
依托國家“五縱五橫”綜合運輸大通道,加強東中部城市群對外交通骨干網絡薄弱環節建設,加快西部城市群對外交通骨干網絡建設,形成以鐵路、高速公路為骨干,以普通國省道為基礎,與民航、水路和管道共同組成的連接東西、縱貫南北的綜合交通運輸網絡,支撐國家“兩橫三縱”城鎮化戰略格局。
第二節 構建城市群內部綜合交通運輸網絡
按照優化結構的要求,在城市群內部建設以軌道交通和高速公路為骨干,以普通公路為基礎,有效銜接大中小城市和小城鎮的多層次快速交通運輸網絡。提升東部地區城市群綜合交通運輸一體化水平,建成以城際鐵路、高速公路為主體的快速客運和大能力貨運網絡。推進中西部地區城市群內主要城市之間的快速鐵路、高速公路建設,逐步形成城市群內快速交通運輸網絡。
第三節 建設城市綜合交通樞紐
建設以鐵路、公路客運站和機場等為主的綜合客運樞紐,以鐵路和公路貨運場站、港口和機場等為主的綜合貨運樞紐,優化布局,提升功能。依托綜合交通樞紐,加強鐵路、公路、民航、水運與城市軌道交通、地面公共交通等多種交通方式的銜接,完善集疏運系統與配送系統,實現客運“零距離”換乘和貨運無縫銜接。
第四節 改善中小城市和小城鎮交通條件
加強中小城市和小城鎮與交通干線、交通樞紐城市的連接,加快國省干線公路升級改造,提高中小城市和小城鎮公路技術等級、通行能力和鐵路覆蓋率,改善交通條件,提升服務水平。

第五篇 提高城市可持續發展能力
加快轉變城市發展方式,優化城市空間結構,增強城市經濟、基礎設施、公共服務和資源環境對人口的承載能力,有效預防和治理“城市病”,建設和諧宜居、富有特色、充滿活力的現代城市。
第十四章 強化城市產業就業支撐
調整優化城市產業布局和結構,促進城市經濟轉型升級,改善營商環境,增強經濟活力,擴大就業容連把城市打造成為創業樂園和創新搖籃。
第一節 優化城市產業結構
根據城市資源環境承載能力、要素稟賦和比較優勢,培育發展各具特色的城市產業體系。改造提升傳統產業,淘汰落后產能,壯大先進制造業和節能環保、新一代信息技術、生物、新能源、新材料、新能源汽車等戰略性新興產業。適應制造業轉型升級要求,推動生產性服務業專業化、市場化、社會化發展,引導生產性服務業在中心城市、制造業密集區域集聚;適應居民消費需求多樣化,提升生活性服務業水平,擴大服務供給,提高服務質連推動特大城市和大城市形成以服務經濟為主的產業結構。強化城市間專業化分工協作,增強中小城市產業承接能力,構建大中小城市和小城鎮特色鮮明、優勢互補的產業發展格局。推進城市污染企業治理改造和環保搬遷。支持資源枯竭城市發展接續替代產業。
第二節 增強城市創新能力
順應科技進步和產業變革新趨勢,發揮城市創新載體作用,依托科技、教育和人才資源優勢,推動城市走創新驅動發展道路。營造創新的制度環境、政策環境、金融環境和文化氛圍,激發全社會創新活力,推動技術創新、商業模式創新和管理創新。建立產學研協同創新機制,強化企業在技術創新中的主體地位,發揮大型企業創新骨干作用,激發中小企業創新活力。建設創新基地,集聚創新人才,培育創新集群,完善創新服務體系,發展創新公共平臺和風險投資機構,推進創新成果資本化、產業化。加強知識產權運用和保護,健全技術創新激勵機制。推動高等學校提高創新人才培養能力,加快現代職業教育體系建設,系統構建從中職、高職、本科層次職業教育到專業學位研究生教育的技術技能人才培養通道,推進中高職銜接和職普溝通。引導部分地方本科高等學校轉型發展為應用技術類型高校。試行普通高校、高職院校、成人高校之間的學分轉換,為學生多樣化成才提供選擇。
第三節 營造良好就業創業環境
發揮城市創業平臺作用,充分利用城市規模經濟產生的專業化分工效應,放寬政府管制,降低交易成本,激發創業活力。完善扶持創業的優惠政策,形成政府激勵創業、社會支持創業、勞動者勇于創業新機制。運用財政支持、稅費減免、創業投資引導、政策性金融服務、小額貸款擔保等手段,為中小企業特別是創業型企業發展提供良好的經營環境,促進以創業帶動就業。
促進以高校畢業生為重點的青年就業和農村轉移勞動力、城鎮困難人員、退役軍人就業。結合產業升級開發更多適合高校畢業生的就業崗位,實行激勵高校畢業生自主創業政策,實施離校未就業高校畢業生就業促進計劃。合理引導高校畢業生就業流向,鼓勵其到中小城市創業就業。
第十五章 優化城市空間結構和管理格局
按照統一規劃、協調推進、集約緊湊、疏密有致、環境優先的原則,統籌中心城區改造和新城新區建設,提高城市空間利用效率,改善城市人居環境。
第一節 改造提升中心城區功能
推動特大城市中心城區部分功能向衛星城疏散,強化大中城市中心城區高端服務、現代商貿、信息中介、創意創新等功能。完善中心城區功能組合,統籌規劃地上地下空間開發,推動商業、辦公、居住、生態空間與交通站點的合理布局與綜合利用開發。制定城市市轄區設置標準,優化市轄區規模和結構。按照改造更新與保護修復并重的要求,健全舊城改造機制,優化提升舊城功能。加快城區老工業區搬遷改造,大力推進棚戶區改造,穩步實施城中村改造,有序推進舊住宅小區綜合整治、危舊住房和非成套住房改造,全面改善人居環境。

第二節 嚴格規范新城新區建設
嚴格新城新區設立條件,防止城市邊界無序蔓延。因中心城區功能過度疊加、人口密度過高或規避自然災害等原因,確需規劃建設新城新區,必須以人口密度、產出強度和資源環境承載力為基準,與行政區劃相協調,科學合理編制規劃,嚴格控制建設用地規默控制建設標準過度超前。統籌生產區、辦公區、生活區、商業區等功能區規劃建設,推進功能混合和產城融合,在集聚產業的同時集聚人口,防止新城新區空心化。加強現有開發區城市功能改造,推動單一生產功能向城市綜合功能轉型,為促進人口集聚、發展服務經濟拓展空間。
第三節 改善城鄉接合部環境
提升城鄉接合部規劃建設和管理服務水平,促進社區化發展,增強服務城市、帶動農村、承接轉移人口功能。加快城區基礎設施和公共服務設施向城鄉接合部地區延伸覆蓋,規范建設行為,加強環境整治和社會綜合治理,改善生活居住條件。保護生態用地和農用地,形成有利于改善城市生態環境質量的生態緩沖地帶。
第十六章 提升城市基本公共服務水平
加強市政公用設施和公共服務設施建設,增加基本公共服務供給,增強對人口集聚和服務的支撐能力。
第一節 優先發展城市公共交通
將公共交通放在城市交通發展的首要位置,加快構建以公共交通為主體的城市機動化出行系統,積極發展快速公共汽車、現代有軌電車等大容量地面公共交通系統,科學有序推進城市軌道交通建設。優化公共交通站點和線路設置,推動形成公共交通優先通行網絡,提高覆蓋率、準點率和運行速度,基本實現100萬人口以上城市中心城區公共交通站點500米全覆蓋。強化交通綜合管理,有效調控、合理引導個體機動化交通需求。推動各種交通方式、城市道路交通管理系統的信息共享和資源整合。
第二節 加強市政公用設施建設
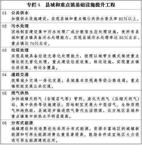
建設安全高效便利的生活服務和市政公用設施網絡體系。優化社區生活設施布局,健全社區養老服務體系,完善便民利民服務網絡,打造包括物流配送、便民超市、平價菜店、家庭服務中心等在內的便捷生活服務圈。加強無障礙環境建設。合理布局建設公益性菜市場、農產品批發市場。統籌電力、通信、給排水、供熱、燃氣等地下管網建設,推行城市綜合管廊,新建城市主干道路、城市新區、各類園區應實行城市地下管網綜合管廊模式。加強城鎮水源地保護與建設和供水設施改造與建設,確保城鎮供水安全。加強防洪設施建設,完善城市排水與暴雨外洪內澇防治體系,提高應對極端天氣能力。建設安全可、技術先進、管理規范的新型配電網絡體系,加快推進城市清潔能源供應設施建設,完善燃氣輸配、儲備和供應保障系統,大力發展熱電聯產,淘汰燃煤小鍋爐。加強城鎮污水處理及再生利用設施建設,推進雨污分流改造和污泥無害化處置。提高城鎮生活垃圾無害化處理能力。合理布局建設城市停車場和立體車庫,新建大中型商業設施要配建貨物裝卸作業區和停車場,新建辦公區和住宅小區要配建地下停車場。
第三節 完善基本公共服務體系
根據城鎮常住人口增長趨勢和空間分布,統籌布局建設學校、醫療衛生機構、文化設施、體育場所等公共服務設施。優化學校布局和建設規默合理配置中小學和幼兒園資源。加強社區衛生服務機構建設,健全與醫院分工協作、雙向轉診的城市醫療服務體系。完善重大疾病防控、婦幼保健等專業公共衛生和計劃生育服務網絡。加強公共文化、公共體育、就業服務、社保經辦和便民利民服務設施建設。創新公共服務供給方式,引入市場機制,擴大政府購買服務規默實現供給主體和方式多元化,根據經濟社會發展狀況和財力水平,逐步提高城鎮居民基本公共服務水平,在學有所教、勞有所得、病有所醫、老有所養、住有所居上持續取得新進展。
第十七章 提高城市規劃建設水平
適應新型城鎮化發展要求,提高城市規劃科學性,加欽間開發管制,健全規劃管理體制機制,嚴格建筑規范和質量管理,強化實施監督,提高城市規劃管理水平和建筑質量。
第一節 創新規劃理念
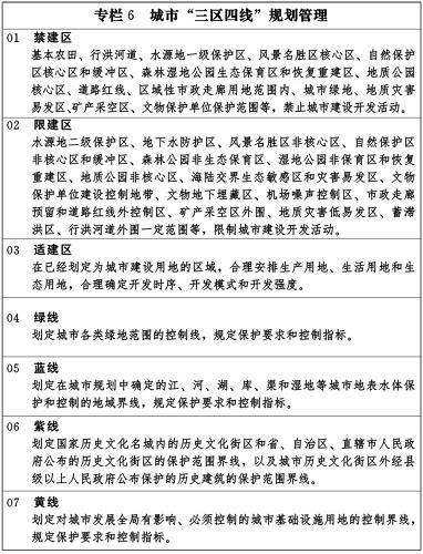
把以人為本、尊重自然、傳承歷史、綠色低碳理念融入城市規劃全過程。城市規劃要由擴張性規劃逐步轉向限定城市邊界、優化空間結構的規劃,科學確立城市功能定位和形態,加強城市空間開發利用管制,合理劃定城市“三區四線”,合理確定城市規模、開發邊界、開發強度和保護性空間,加強道路紅線和建筑紅線對建設項目的定位控制。統籌規劃城市空間功能布局,促進城市用地功能適度混合。合理設定不同功能區土地開發利用的容積率、綠化率、地面滲透率等規范性要求。建立健全城市地下空間開發利用協調機制。統籌規劃市區、城郊和周邊鄉村發展。

第二節 完善規劃程序
完善城市規劃前期研究、規劃編制、銜接協調、專家論證、公眾參與、審查審批、實施管理、評估修編等工作程序,探索設立城市總規劃師制度,提高規劃編制科學化、民主化水平。推行城市規劃政務公開,加大公開公示力度。加強城市規劃與經濟社會發展、主體功能區建設、國土資源利用、生態環境保護、基礎設施建設等規劃的相互銜接。推動有條件地區的經濟社會發展總體規劃、城市規劃、土地利用規劃等“多規合一”。
第三節 強化規劃管控
保持城市規劃權威性、嚴肅性和連續性,堅持一本規劃一張藍圖持之以恒加以落實,防止換一屆領導改一次規劃。加強規劃實施全過程監管,確保依規劃進行開發建設。健全國家城鄉規劃督察員制度,以規劃強制性內容為重點,加強規劃實施督察,對違反規劃行為進行事前事中監管。嚴格實行規劃實施責任追究制度,加大對政府部門、開發主體、居民個人違法違規行為的責任追究和處罰力度。制定城市規劃建設考核指標體系,加強地方人大對城市規劃實施的監督檢查,將城市規劃實施情況納入地方黨政領導干布核和離任審計。運用信息化等手段,強化對城市規劃管控的技術支撐。
第四節 嚴格建筑質量管理
強化建筑設計、施工、監理和建筑材料、裝修裝飾等全流程質量管控。嚴格執行先勘察、后設計、再施工的基本建設程序,加強建筑市場各類主體的資質資格管理,推行質量體系認證制度,加大建筑工人職業技能培訓力度。堅決打擊建筑工程招投標、分包轉包、材料采購、竣工驗收等環節的違法違規行為,懲治擅自改變房屋建筑主體和承重結構等違規行為。健全建筑檔案登記、查詢和管理制度,強化建筑質量責任追究和處番實行建筑質量責任終身追究制度。
第十八章 推動新型城市建設
順應現代城市發展新理念新趨勢,推動城市綠色發展,提高智能化水平,增強歷史文化魅力,全面提升城市內在品質。
第一節 加快綠色城市建設
將生態文明理念全面融入城市發展,構建綠色生產方式、生活方式和消費模式。嚴格控制高耗能、高排放行業發展。節約集約利用土地、水和能源等資源,促進資源循環利用,控制總連提高效率。加快建設可再生能源體系,推動分布式太陽能、風能、生物質能、地熱能多元化、規模化應用,提高新能源和可再生能源利用比例。實施綠色建筑行動計劃,完善綠色建筑標準及認證體系、擴大強制執行范圍,加快既有建筑節能改造,大力發展綠色建材,強力推進建筑工業化。合理控制機動車保有連加快新能源汽車推廣應用,改善步行、自行車出行條件,倡導綠色出行。實施大氣污染防治行動計劃,開展區域聯防聯控聯治,改善城市空氣質量。完善廢舊商品回收體系和垃圾分類處理系統,加強城市固體廢棄物循環利用和無害化處置。合理劃定生態保護紅線,擴大城市生態空間,增加森林、湖泊、濕地面積,將農村廢棄地、其他污染土地、工礦用地轉化為生態用地,在城鎮化地區合理建設綠色生態廊道。

第二節 推進智慧城市建設
統籌城市發展的物質資源、信息資源和智力資源利用,推動物聯網、云計算、大數據等新一代信息技術創新應用,實現與城市經濟社會發展深度融合。強化信息網絡、數據中心等信息基礎設施建設。促進跨部門、跨行業、跨地區的政務信息共享和業務協同,強化信息資源社會化開發利用,推廣智慧化信息應用和新型信息服務,促進城市規劃管理信息化、基礎設施智能化、公共服務便捷化、產業發展現代化、社會治理精細化。增強城市要害信息系統和關鍵信息資源的安全保障能力。

第三節 注重人文城市建設
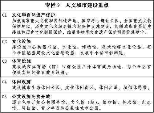
發掘城市文化資源,強化文化傳承創新,把城市建設成為歷史底蘊厚重、時代特色鮮明的人文魅力空間。注重在舊城改造中保護歷史文化遺產、民族文化風格和傳統風貌,促進功能提升與文化文物保護相結合。注重在新城新區建設中融入傳統文化元素,與原有城市自然人文特征相協調。加強歷史文化名城名鎮、歷史文化街區、民族風情小鎮文化資源挖掘和文化生態的整體保護,傳承和弘揚優秀傳統文化,推動地方特色文化發展,保存城市文化記憶。培育和踐行社會主義核心價值觀,加快完善文化管理體制和文化生產經營機制,建立健全現代公共文化服務體系、現代文化市場體系。鼓勵城市文化多樣化發展,促進傳統文化與現代文化、本土文化與外來文化交融,形成多元開放的現代城市文化。

第十九章 加強和創新城市社會治理
樹立以人為本、服務為先理念,完善城市治理結構,創新城市治理方式,提升城市社會治理水平。
第一節 完善城市治理結構
順應城市社會結構變化新趨勢,創新社會治理體制,加強黨委領導,發揮政府主導作用,鼓勵和支持社會各方面參與,實現政府治理和社會自我調節、居民自治良性互動。堅持依法治理,加強法治保障,運用法治思維和法治方式化解社會矛盾。堅持綜合治理,強化道德約束,規范社會行為,調節利益關系,協調社會關系,解決社會問題。堅持源頭治理,標本兼治、重在治本,以網格化管理、社會化服務為方向,健全基層綜合服務管理平臺,及時反映和協調人民群眾各方面各層次利益訴求。加強城市社會治理法律法規、體制機制、人才隊伍和信息化建設。
激發社會組織活力,加快實施政社分開,推進社會組織明確權責、依法自治、發揮作用。適合由社會組織提供的公共服務和解決的事項,交由社會組織承擔。
第二節 強化社區自治和服務功能
健全社區黨組織領導的基層群眾自治制度,推進社區居民依法民主管理社區公共事務和公益事業。加快公共服務向社區延伸,整合人口、勞動就業、社保、民政、衛生計生、文化以及綜治、維穩、信訪等管理職能和服務資源,加快社區信息化建設,構建社區綜合服務管理平臺。發揮業主委員會、物業管理機構、駐區單位積極作用,引導各類社會組織、志愿者參與社區服務和管理。加強社區社會工作專業人才和志愿者隊伍建設,推進社區工作人員專業化和職業化。加強流動人口服務管理。
第三節 創新社會治安綜合治理
建立健全源頭治理、動態協調、應急處置相互銜接、相互支撐的社會治安綜合治理機制。創新立體化社會治安防控體系,改進治理方式,促進多部門城市管理職能整合,鼓勵社會力量積極參與社會治安綜合治理。及時解決影響人民群眾安全的社會治安問題,加強對城市治安復雜部位的治安整治和管理。理順城管執法體制,提高執法和服務水平。加大依法管理網絡力度,加快完善互聯網管理領導體制,確保國家網絡和信息安全。
第四節 健全防災減災救災體制
完善城市應急管理體系,加強防災減災能力建設,強化行政問責制和責任追究制。著眼抵御臺風、洪澇、沙塵暴、冰雪、干旱、地震、山體滑坡等自然災害,完善災害監測和預警體系,加強城市消防、防洪、排水防澇、抗震等設施和救援救助能力建設,提高城市建筑災害設防標準,合理規劃布局和建設應急避難場所,強化公共建筑物和設施應急避難功能。完善突發公共事件應急預案和應急保障體系。加強災害分析和信息公開,開展市民風險防范和自救互救教育,建立巨災保險制度,發揮社會力量在應急管理中的作用。
第六篇 推動城鄉發展一體化
堅持工業反哺農業、城市支持農村和多予少取放活方針,加大統籌城鄉發展力度,增強農村發展活力,逐步縮小城鄉差距,促進城鎮化和新農村建設協調推進。
第二十章 完善城鄉發展一體化體制機制
加快消除城鄉二元結構的體制機制障礙,推進城鄉要素平等交換和公共資源均衡配置,讓廣大農民平等參與現代化進程、共同分享現代化成果。
第一節 推進城鄉統一要素市場建設
加快建立城鄉統一的人力資源市場,落實城鄉勞動者平等就業、同工同酬制度。建立城鄉統一的建設用地市場,保障農民公平分享土地增值收益。建立健全有利于農業科技人員下鄉、農業科技成果轉化、先進農業技術推廣的激勵和利益分享機制。創新面向“三農”的金融服務,統籌發揮政策性金融、商業性金融和合作性金融的作用,支持具備條件的民間資本依法發起設立中小型銀行等金融機構,保障金融機構農村存款主要用于農業農村。加快農業保險產品創新和經營組織形式創新,完善農業保險制度。鼓勵社會資本投向農村建設,引導更多人才、技術、資金等要素投向農業農村。
第二節 推進城鄉規劃、基礎設施和公共服務一體化
統籌經濟社會發展規劃、土地利用規劃和城鄉規劃,合理安排市縣域城鎮建設、農田保護、產業集聚、村落分布、生態涵養等空間布局。擴大公共財政覆蓋農村范圍,提高基礎設施和公共服務保障水平。統籌城鄉基礎設施建設,加快基礎設施向農村延伸,強化城鄉基礎設施連接,推動水電路氣等基礎設施城鄉聯網、共建共享。加快公共服務向農村覆蓋,推進公共就業服務網絡向縣以下延伸,全面建成覆蓋城鄉居民的社會保障體系,推進城鄉社會保障制度銜接,加快形成政府主導、覆蓋城鄉、可持續的基本公共服務體系,推進城鄉基本公共服務均等化。率先在一些經濟發達地區實現城鄉一體化。
第二十一章 加快農業現代化進程
堅持走中國特色新型農業現代化道路,加快轉變農業發展方式,提高農業綜合生產能力、抗風險能力、市場競爭能力和可持續發展能力。
第一節 保障國家糧食安全和重要農產品有效供給
確保國家糧食安全是推進城鎮化的重要保障。嚴守耕地保護紅線,穩定糧食播種面積。加強農田水利設施建設和土地整理復墾,加快中低產田改造和高標準農田建設。繼續加大中央財政對糧食主產區投入,完善糧食主產區利益補償機制,健全農產品價格保護制度,提高糧食主產區和種糧農民的積極性,將糧食生產核心區和非主產區產糧大縣建設成為高產穩產商品糧生產基地。支持優勢產區棉花、油料、糖料生產,推進畜禽水產品標準化規模養殖。堅持“米袋子”省長負責制和“菜籃子”市長負責制。完善主要農產品市場調控機制和價格形成機制。積極發展都市現代農業。
第二節 提升現代農業發展水平
加快完善現代農業產業體系,發展高產、優質、高效、生態、安全農業。提高農業科技創新能力,做大做強現代種業,健全農技綜合服務體系,完善科技特派員制度,推廣現代化農業技術。鼓勵農業機械企業研發制造先進實用的農業技術裝備,促進農機農藝融合,改善農業設施裝備條件,耕種收綜合機械化水平達到70%左右。創新農業經營方式,堅持家庭經營在農業中的基礎性地位,推進家庭經營、集體經營、合作經營、企業經營等共同發展。鼓勵承包經營權在公開市場上向專業大戶、家庭農場、農民合作社、農業企業流轉,發展多種形式規模經營。鼓勵和引導工商資本到農村發展適合企業化經營的現代種養業,向農業輸入現代生產要素和經營模式。加快構建公益性服務與經營性服務相結合、專項服務與綜合服務相協調的新型農業社會化服務體系。
第三節 完善農產品流通體系
統籌規劃農產品市場流通網絡布局,重點支持重要農產品集散地、優勢農產品產地批發市場建設,加強農產品期貨市場建設。加快推進以城市便民菜市場(菜店)、生鮮超市、城鄉集貿市場為主體的農產品零售市場建設。實施糧食收儲供應安全保障工程,加強糧油倉儲物流設施建設,發展農產品低溫倉儲、分級包裝、電子結算。健全覆蓋農產品收集、存儲、加工、運輸、銷售各環節的冷鏈物流體系。加快培育現代流通方式和新型流通業態,大力發展快捷高效配送。積極推進“農批對接”、“農超對接”等多種形式的產銷銜接,加快發展農產品電子商務,降低流通費用。強化農產品商標和地理標志保護。
第二十二章 建設社會主義新農村
堅持遵循自然規律和城鄉空間差異化發展原則,科學規劃縣域村鎮體系,統籌安排農村基礎設施建設和社會事業發展,建設農民幸福生活的美好家園。
第一節 提升鄉鎮村莊規劃管理水平
適應農村人口轉移和村莊變化的新形勢,科學編制縣域村鎮體系規劃和鎮、鄉、村莊規劃,建設各具特色的美麗鄉村。按照發展中心村、保護特色村、整治空心村的要求,在尊重農民意愿的基礎上,科學引導農村住宅和居民點建設,方便農民生產生活。在提升自然村落功能基礎上,保持鄉村風貌、民族文化和地域文化特色,保護有歷史、藝術、科學價值的傳統村落、少數民族特色村寨和民居。
第二節 加強農村基礎設施和服務網絡建設
加快農村飲水安全建設,因地制宜采取集中供水、分散供水和城鎮供水管網向農村延伸的方式解決農村人口飲用水安全問題。繼續實施農村電網改造升級工程,提高農村供電能力和可性,實現城鄉用電同網同價。加強以太陽能、生物沼氣為重點的清潔能源建設及相關技術服務。基本完成農村危房改造。完善農村公路網絡,實現行政村通班車。加強鄉村旅游服務網絡、農村郵政設施和寬帶網絡建設,改善農村消防安全條件。繼續實施新農村現代流通網絡工程,培育面向農村的大型流通企業,增加農村商品零售、餐飲及其他生活服務網點。深入開展農村環境綜合整治,實施鄉村清潔工程,開展村莊整治,推進農村垃圾、污水處理和土壤環境整治,加快農村河道、水環境整治,嚴禁城市和工業污染向農村擴散。
第三節 加快農村社會事業發展
合理配置教育資源,重點向農村地區傾斜。推進義務教育學校標準化建設,加強農村中小學寄宿制學校建設,提高農村義務教育質量和均衡發展水平。積極發展農村學前教育。加強農村教師隊伍建設。建立健全新型職業化農民教育、培訓體系。優先建設發展縣級醫院,完善以縣級醫院為龍頭、鄉鎮衛生院和村衛生室為基礎的農村三級醫療衛生服務網絡,向農民提供安全價廉可及的基本醫療衛生服務。加強鄉鎮綜合文化站等農村公共文化和體育設施建設,提高文化產品和服務的有效供給能力,豐富農民精神文化生活。完善農村最低生活保障制度。健全農村留守兒童、婦女、老人關愛服務體系。
第七篇 改革完善城鎮化發展體制機制
加強制度頂層設計,尊重市場規律,統籌推進人口管理、土地管理、財稅金融、城鎮住房、行政管理、生態環境等重點領域和關鍵環節體制機制改革,形成有利于城鎮化健康發展的制度環境。
第二十三章 推進人口管理制度改革
在加快改革戶籍制度的同時,創新和完善人口服務和管理制度,逐步消除城鄉區域間戶籍壁壘,還原戶籍的人口登記管理功能,促進人口有序流動、合理分布和社會融合。
——建立居住證制度。全面推行流動人口居住證制度,以居住證為載體,建立健全與居住年限等條件相掛鉤的基本公共服務提供機制,并作為申請登記居住地常住戶口的重要依據。城鎮流動人口暫住證持有年限累計進居住證。
——健全人口信息管理制度。加強和完善人口統計調查制度,進一步改進人口普查方法,健全人口變動調查制度。加快推進人口基礎信息庫建設,分類完善勞動就業、教育、收入、社保、房產、信用、計生、稅務等信息系統,逐步實現跨部門、跨地區信息整合和共享,在此基礎上建設覆蓋全國、安全可的國家人口綜合信息庫和信息交換平臺,到2020年在全國實行以公民身份號碼為唯一標識,依法記錄、查詢和評估人口相關信息制度,為人口服務和管理提供支撐。
第二十四章 深化土地管理制度改革
實行最嚴格的耕地保護制度和集約節約用地制度,按照管住總量、嚴控增量、盤活存量的原則,創新土地管理制度,優化土地利用結構,提高土地利用效率,合理滿足城鎮化用地需求。
——建立城鎮用地規模結構調控機制。嚴格控制新增城鎮建設用地規默嚴格執行城市用地分類與規劃建設用地標準,實行增量供給與存量挖潛相結合的供地、用地政策,提高城鎮建設使用存量用地比例。探索實行城鎮建設用地增加規模與吸納農業轉移人口落戶數量掛鉤政策。有效控制特大城市新增建設用地規默適度增加集約用地程度高、發展潛力大、吸納人口多的衛星城、中小城市和縣城建設用地供給。適當控制工業用地,優先安排和增加住宅用地,合理安排生態用地,保護城郊菜地和水田,統籌安排基礎設施和公共服務設施用地。建立有效調節工業用地和居住用地合理比價機制,提高工業用地價格。
——健全節約集約用地制度。完善各類建設用地標準體系,嚴格執行土地使用標準,適當提高工業項目容積率、土地產出率門檻,探索實行長期租賃、先租后讓、租讓結合的工業用地供應制度,加強工程建設項目用地標準控制。建立健全規劃統籌、政府引導、市場運作、公眾參與、利益共享的城鎮低效用地再開發激勵約束機制,盤活利用現有城鎮存量建設用地,建立存量建設用地退出激勵機制,推進老城區、舊廠房、城中村的改造和保護性開發,發揮政府土地儲備對盤活城鎮低效用地的作用。加強農村土地綜合整治,健全運行機制,規范推進城鄉建設用地增減掛鉤,總結推廣工礦廢棄地復墾利用等做法。禁止未經評估和無害化治理的污染場地進行土地流轉和開發利用。完善土地租賃、轉讓、抵押二級市場。
——深化國有建設用地有償使用制度改革。擴大國有土地有償使用范圍,逐步對經營性基礎設施和社會事業用地實行有償使用。減少非公益性用地劃撥,對以劃撥方式取得用于經營性項目的土地,通過征收土地年租金等多種方式納入有償使用范圍。
——推進農村土地管理制度改革。全面完成農村土地確權登記頒證工作,依法維護農民土地承包經營權。在堅持和完善最嚴格的耕地保護制度前提下,賦予農民對承包地占有、使用、收益、流轉及承包經營權抵押、擔保權能。保障農戶宅基地用益物權,改革完善農村宅基地制度,在試點基礎上慎重穩妥推進農民住房財產權抵押、擔保、轉讓,嚴格執行宅基地使用標準,嚴格禁止一戶多宅。在符合規劃和用途管制前提下,允許農村集體經營性建設用地出讓、租賃、入股,實行與國有土地同等入市、同權同價。建立農村產權流轉交易市場,推動農村產權流轉交易公開、公正、規范運行。
——深化征地制度改革。縮小征地范圍,規范征地程序,完善對被征地農民合理、規范、多元保障機制。建立兼顧國家、集體、個人的土地增值收益分配機制,合理提高個人收益,保障被征地農民長遠發展生計。健全爭議協調裁決制度。
——強化耕地保護制度。嚴格土地用途管制,統籌耕地數量管控和質量、生態管護,完善耕地占補平衡制度,建立健全耕地保護激勵約束機制。落實地方各級政府耕地保護責任目標考核制度,建立健全耕地保護共同責任機制;加強基本農田管理,完善基本農田永久保護長效機制,強化耕地占補平衡和土地整理復墾監管。
第二十五章 創新城鎮化資金保障機制
加快財稅體制和投融資機制改革,創新金融服務,放開市場準入,逐步建立多元化、可持續的城鎮化資金保障機制。
——完善財政轉移支付制度。按照事權與支出責任相適應的原則,合理確定各級政府在教育、基本醫療、社會保障等公共服務方面的事權,建立健全城鎮基本公共服務支出分擔機制。建立財政轉移支付同農業轉移人口市民化掛鉤機制,中央和省級財政安排轉移支付要考慮常住人口因素。依托信息化管理手段,逐步完善城鎮基本公共服務補貼辦法。
——完善地方稅體系。培育地方主體稅種,增強地方政府提供基本公共服務能力。加快房地產稅立法并適時推進改革。加快資源稅改革,逐步將資源稅征收范圍擴展到占用各種自然生態空間。推動環境保護費改稅。
——建立規范透明的城市建設投融資機制。在完善法律法規和健全地方政府債務管理制度基礎上,建立健全地方債券發行管理制度和評級制度,允許地方政府發行市政債券,拓寬城市建設融資渠道。創新金融服務和產品,多渠道推動股權融資,提高直接融資比重。發揮現有政策性金融機構的重要作用,研究制定政策性金融專項支持政策,研究建立城市基礎設施、住宅政策性金融機構,為城市基礎設施和保障性安居工程建設提供規范透明、成本合理、期限匹配的融資服務。理順市政公用產品和服務價格形成機制,放寬準入,完善監管,制定非公有制企業進入特許經營領域的辦法,鼓勵社會資本參與城市公用設施投資運營。鼓勵公共基金、保險資金等參與項目自身具有穩定收益的城市基礎設施項目建設和運營。
第二十六章 健全城鎮住房制度
建立市場配置和政府保障相結合的住房制度,推動形成總量基本平衡、結構基本合理、房價與消費能力基本適應的住房供需格局,有效保障城鎮常住人口的合理住房需求。
——健全住房供應體系。加快構建以政府為主提供基本保障、以市場為主滿足多層次需求的住房供應體系。對城鎮低收入和中等偏下收入住房困難家庭,實行租售并舉、以租為主,提供保障性安居工程住番滿足基本住房需求。穩定增加商品住房供應,大力發展二手房市場和住房租賃市場,推進住房供應主體多元化,滿足市場多樣化住房需求。
——健全保障性住房制度。建立各級財政保障性住房穩定投入機制,擴大保障性住房有效供給。完善租賃補貼制度,推進廉租住房、公共租賃住房并軌運行。制定公平合理、公開透明的保障性住房配租政策和監管程序,嚴格準入和退出制度,提高保障性住房物業管理、服務水平和運營效率。
——健全房地產市場調控長效機制。調整完善住房、土地、財稅、金融等方面政策,共同構建房地產市場調控長效機制。各城市要編制城市住房發展規劃,確定住房建設總量、結構和布局。確保住房用地穩定供應,完善住房用地供應機制,保障性住房用地應保盡爆優先安排政策性商品住房用地,合理增加普通商品住房用地,嚴格控制大戶型高檔商品住房用地。實行差別化的住房稅收、信貸政策,支持合理自住需求,抑制投機投資需求。依法規范市場秩序,健全法律法規體系,加大市場監管力度。建立以土地為基礎的不動產統一登記制度,實現全國住房信息聯網,推進部門信息共享。
第二十七章 強化生態環境保護制度
完善推動城鎮化綠色循環低碳發展的體制機制,實行最嚴格的生態環境保護制度,形成節約資源和保護環境的空間格局、產業結構、生產方式和生活方式。
——建立生態文明考核評價機制。把資源消耗、環境損害、生態效益納入城鎮化發展評價體系,完善體現生態文明要求的目標體系、考核辦法、獎懲機制。對限制開發區域和生態脆弱的國家扶貧開發工作重點縣取消地區生產總值考核。
——建立國土空間開發保護制度。建立空間規劃體系,堅定不移實施主體功能區制度,劃定生態保護紅線,嚴格按照主體功能區定位推動發展,加快完善城鎮化地區、農產品主產區、重點生態功能區空間開發管控制度,建立資源環境承載能力監測預警機制。強化水資源開發利用控制、用水效率控制、水功能區限制納污管理。對不同主體功能區實行差別化財政、投資、產業、土地、人口、環境、考核等政策。
——實行資源有償使用制度和生態補償制度。加快自然資源及其產品價格改革,全面反映市場供求、資源稀缺程度、生態環境損害成本和修復效益。建立健全居民生活用電、用水、用氣等階梯價格制度。制定并完善生態補償方面的政策法規,切實加大生態補償投入力度,擴大生態補償范圍,提高生態補償標準。
——建立資源環境產權交易機制。發展環保市場,推行節能量、碳排放權、排污權、水權交易制度,建立吸引社會資本投入生態環境保護的市場化機制,推行環境污染第三方治理。
——實行最嚴格的環境監管制度。建立和完善嚴格監管所有污染物排放的環境保護管理制度,獨立進行環境監管和行政執法。完善污染物排放許可制,實行企事業單位污染物排放總霖制制度。加大環境執法力度,嚴格環境影響評價制度,加強突發環境事件應急能力建設,完善以預防為主的環境風險管理制度。對造成生態環境損害的責任者嚴格實行賠償制度,依法追究刑事責任。建立陸海統籌的生態系統保護修復和污染防治區域聯動機制—展環境污染強制責任保險試點。
第八篇 規劃實施
本規劃由國務院有關部門和地方各級政府組織實施。各地區各部門要高度重視、求真務實、開拓創新、攻堅克難,確保規劃目標和任務如期完成。
第二十八章 加強組織協調
合理確定中央與地方分工,建立健全城鎮化工作協調機制。中央政府要強化制度頂層設計,統籌重大政策研究和制定,協調解決城鎮化發展中的重大問題。國家發展改革委要牽頭推進規劃實施和相關政策落實,監督檢查工作進展情況。各有關部門要切實履行職責,根據本規劃提出的各項任務和政策措施,研究制定具體實施方案。地方各級政府要全面貫徹落實本規劃,建立健全工作機制,因地制宜研究制定符合本地實際的城鎮化規劃和具體政策措施。加快培養一批專家型城市管理干鉑提高城鎮化管理水平。
第二十九章 強化政策統籌
根據本規劃制定配套政策,建立健全相關法律法規、標準體系。加強部門間政策制定和實施的協調配合,推動人口、土地、投融資、住房、生態環境等方面政策和改革舉措形成合力、落到實處。城鄉規劃、土地利用規劃、交通規劃等要落實本規劃要求,其他相關專項規劃要加強與本規劃的銜接協調。
第三十章 開展試點示范
本規劃實施涉及諸多領域的改革創新,對已經形成普遍共識的問題,如長期進城務工經商的農業轉移人口落戶、城市棚戶區改造、農民工隨遷子女義務教育、農民工職業技能培訓和中西部地區中小城市發展等,要加大力度,抓緊解決。對需要深入研究解決的難點問題,如建立農業轉移人口市民化成本分擔機制,建立多元化、可持續的城鎮化投融資機制,建立創新行政管理、降低行政成本的設市設區模式,改革完善農村宅基地制度等,要選擇不同區域不同城市分類開展試點。繼續推進創新城市、智慧城市、低碳城鎮試點。深化中歐城鎮化伙伴關系等現有合作平臺,拓展與其他國家和國際組織的交流,開展多形式、多領域的務實合作。
第三十一章 健全監測評估
加強城鎮化統計工作,順應城鎮化發展態勢,建立健全統計監測指標體系和統計綜合評價指標體系,規范統計口徑、統計標準和統計制度方法。加快制定城鎮化發展監測評估體系,實施動態監測與跟蹤分析,開展規劃中期評估和專項監測,推動本規劃順利實施。
更多相關信息 還可關注中鐵城際公眾號矩陣 掃一掃下方二維碼即可關注





